城市綠地包括城市森林和草坪,在很多情況下是城市居民與大自然的唯一接觸點,健康、可持續的城市綠地生態系統是維持人們健康和活力的基礎。城市綠地除了為人們提供娛樂休閑場所,減少噪音和污染,調節水文,緩解氣候變化等功能外,還包涵土壤養分循環、植物-土壤互惠關系、植物生產力等在內的多種生態系統功能。生物多樣性對生態系統多功能性的貢獻已在自然生態系統中得到廣泛證實,但在人為擾動頻繁的城市綠地生態系統中,地上-地下生物多樣性與生態系統多功能性之間的關系卻尚未可知。隨著全球城市人口的增加和人們對氣候變化的日益關注,解析地上-地下生物多樣性維持城市綠地生態系統功能和服務的生態機制,發掘與生態系統功能和服務密切關聯的環境因子和管理實踐對于實現城市綠地的可持續性發展尤為重要。
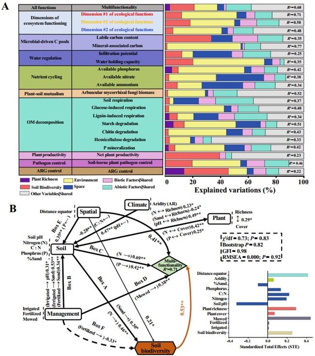
由此,中國科學院南京土壤研究所研究員褚海燕團隊聯合西班牙塞維利亞自然資源與農業生物研究所、西班牙巴勃羅·德·奧拉維德大學等研究單位,對分布于六大洲17個國家的56個城市的綠地進行了標準化調查,研究地上植物多樣性和地下土壤生物多樣性(包括土壤細菌、真菌、原生生物和無脊椎動物的多樣性,以及基于宏基因組學的菌群功能特性多樣性)與涵蓋18種生態系統功能的9種關鍵生態系統服務(微生物驅動的碳庫、有機質分解、植物生產力、養分循環、水分調節、植物-土壤互惠共生、植物病原菌控制和抗生素抗性基因調控)的關系。研究發現,土壤生物多樣性(分類多樣性和功能特性多樣性)與生態系統功能呈顯著正相關,包括生態系統多功能性、生態系統功能的多個閾值、生態系統功能的多個維度、以及關鍵生態系統服務。與土壤稀有生物多樣性相比,土壤優勢生物多樣性對支撐城市綠地生態系統多功能性方面具有更顯著作用。與細菌、真菌、原生生物相比,體型相對較大且處于高營養級的土壤無脊椎動物與更多城市綠地生態系統功能密切關聯。在同時考慮空間尺度、氣候因素、環境變量、管理措施等條件下,土壤生物多樣性與城市綠地生態系統多功能性之間仍然存在穩定的關聯。
相反,研究發現地上植物多樣性對城市綠地生態系統功能和服務的貢獻較弱,植物多樣性僅通過調控土壤生物多樣性以及土壤性狀間接影響城市綠地生態系統的多功能性。由于城市綠地中的植物往往是非本地物種,人們選擇這些植物大多是因為它們的園藝價值,而不是它們改善表層土壤的能力,這些植物與當地氣候、環境、土壤生物等在短期時間內不能形成共進化作用,從而減弱了它們對生態系統功能的積極響應。然而,植物多樣性對于其它不可測量的生態系統服務,如空氣凈化、降溫、娛樂和城市美化等是不可或缺的,因此,植物多樣性仍然是城市綠地的重要組成部分。這項研究工作為保護城市綠地生態系統土壤生物多樣性和生態系統功能提供重要參考,對全球變化背景下和城市化進程中維持城市環境的可持續發展和人類福祉至關重要。
該研究成果發表在Nature Ecology and Evolution上,南京土壤研究所特別研究助理范坤坤為論文第一作者,褚海燕研究員與Manuel Delgado-Baquerizo教授為論文通訊作者。該研究得到了國家重點研發計劃項目、國家自然科學基金等項目的資助。

圖1.六大洲17個國家56個被調查城市的地理位置以及它們的城市綠地景觀圖

圖2. 城市綠地土壤生物多樣性對生態系統功能的貢獻。(A)土壤生物多樣性、植物多樣性、空間尺度、環境因子等對生態系統功能的解釋率。(B) 空間尺度、環境因素、植物多樣性和土壤生物多樣性對生態系統多功能性的直接和間接影響。